一、螺纹的定义
螺纹是指以螺旋形式缠绕在圆柱体或圆锥体上制成的连续凸起的螺旋线形的脊,前者称为直螺纹,后者称为锥型螺纹。螺纹在工件外表面的为外螺纹,如大家常见的螺栓或螺钉;在工件内部的是内螺纹,如常见的螺母。

二、螺纹的5大要素
螺纹包含5个要素,牙型+公称直径+线数+螺距(或导程)+旋向。其中牙型是决定螺纹最终用途的关键要素。
2.1.牙型
在通过螺纹轴线的剖面区域上,螺纹的轮廓形状称为牙型。有三角形、梯形、锯齿形、矩形等。
2.2 公称直径
螺纹有大径(d、D)、中径(d2、D2)、小径(d1、D1),在表示螺纹时采用的是公称直径,公称直径是代表螺纹尺寸的直径。普通螺纹的公称直径就是大径。

2.3 线数
沿一条螺旋线形成的螺纹称为单线螺纹,沿轴向等距分布的两条或两条以上的螺旋线形成的螺纹称为多线螺纹。
2.4 螺距和导程
螺距(p)是相邻两牙在中径线上对应两点间的轴向距离。
导程(ph)是同一条螺旋线上的相邻两牙在中径线上对应两点间的轴向距离。
单线螺纹时,导程=螺距;多线螺纹时,导程=螺距×线数。

2.5.旋向
顺时针旋转时旋入的螺纹称为右旋螺纹;逆时针旋转时旋入的螺纹称为左旋螺纹 。
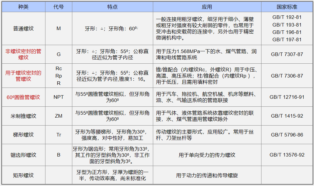
三、 螺纹的标示代号及应用

四、螺纹与丝锥适用的精度等级
4.1 螺纹精度标注
螺纹精度是由螺纹公差带和旋合长度共同组成的衡量螺纹质量的综合指标。螺纹公差带代号包括中径公差带和顶径公差带代号;公差带代号是由公差等级数字和表示其位置的字母组成,如6g、6H等。

4.2丝锥与螺纹的适用对照

投稿人:品质部苟伟